据世界卫生组织(WHO)报道,全球每年有180~270万例蛇咬伤发生,造成8.0~13.8万人死亡、40万人伤残,仅在亚洲,每年被蛇咬伤的总死亡率就远超6.6万人[1-2]。我国每年蛇咬伤约10~30万人,病死率约5%,残留后遗症的约占55.47%,对社会和家庭带来沉重经济负担[3-4]。蝮蛇属在我国分布广泛,是许多地区蛇伤高发季节的主要致伤蛇种之一[5]。蝮蛇毒液含磷脂酶A2(phospholipases A2, PLA2)、蛇毒金属蛋白酶(snake venom metalloproteinases, SVMPs)和三指毒素(three-finger toxin, TFX)等多种毒性成分,属混合毒素,能够对机体肌肉组织、心肌、血液和肾脏系统等造成不同程度损害[6-7]。临床上表现为咬伤处进行性肿痛、心肌损害、休克、凝血功能异常及少尿、血尿、酱油尿等,约15%~30%进展至急性肾损伤(acute kidney injury, AKI)和多器官功能衰竭(multiple organ dysfunction syndrome, MODS)[1, 8]。抗蝮蛇蛇毒血清是蝮蛇咬伤中毒的唯一特异性治疗方法,早期、足量注射能够中和体内游离毒素,降低重症率和病死率,但对已结合靶器官(心脏、肝脏及肾脏等)的毒素无效[9]。靶器官的持续中毒造成的AKI、脓毒血症、MODS等严重并发症往往需要额外的治疗手段。
连续性肾脏替代治疗(continuous renal replacement therapy, CRRT)的适应证是容量过负荷、代谢性酸中毒、药物或毒素的清除、AKI及MODS的危重症患者,特别是为血流动力学不稳定的患者提供肾支持治疗[10-11]。在重症蛇咬伤的治疗中,CRRT清除体内大分子游离蛇毒、肌红蛋白、AKI导致的高钾等,能够明显改善患者预后[4]。尽管改善全球肾脏病预后组织(KDIGO)详述了普通AKI的诊断标准和CRRT启动时机,但蛇毒致AKI具有其独特的进展机制[12]:除了直接肾毒性、凝血异常外,还有横纹肌溶解以及血栓性微血管病等。蝮蛇蛇毒除了导致AKI外还有其他严重的并发症,其CRRT启动时机所依赖的肌酐倍增、无尿等检验指标具有滞后性,临床医生往往只能依靠主观经验来启动CRRT。
目前,WHO关于蛇伤严重程度评分并未涵盖CRRT预测,国内虽有蛇咬伤严重程度评分,但是无法指导蛇咬伤患者何时启动CRRT治疗[4]。基于此,笔者开发并验证了一种预测模型,旨在利用首诊的症状、体征及即时检验指标等一系列变量,识别可能在早期CRRT中获益的蝮蛇咬伤患者。
1 资料与方法 1.1 研究对象本研究为单中心、回顾性、观察性研究,以解放军中部战区总医院急诊医学科2015年1月至2025年6月收治的蛇咬伤患者作为研究对象。其中2015年1月至2022年12月的数据作为训练集用于模型构建,2023年1月至2025年6月的数据作为验证集集用于测试模型的性能。纳入标准:(1)年龄≥16岁;(2)明确为蝮蛇咬伤的患者;(3)咬伤部位为四肢;(4)对于多次住院的蛇咬伤患者,仅收集首次“蝮蛇咬伤”的就诊数据。排除标准:(1)年龄 < 16岁;(2)其他毒蛇咬伤或不明蛇种咬伤者;(3)既往有血液系统疾病、慢性肾病等;(4)依从性差,未规范注射抗蝮蛇毒血清者;(5)外院已行CRRT治疗者;(6)临床资料数据缺失 > 20%。
1.2 样本量计算本研究参阅相关文献[8, 13-14],结合专家经验和变量获取的可行性,拟纳入候选预测因子25个。笔者根据预测模型方法学提出的5EPV原则[15],以及预估模型最终的预测效能,训练集结局事件最少为125例,最终计算得出总样本量约为856例。本研究符合医学伦理学标准,已获中国人民解放军中部战区总医院医学伦理委员会批准(审查号:[2025]152-01)。本研究被豁免患者签署知情同意书。
1.3 临床数据收集通过本院蛇伤专病数据库系统,收集符合纳入排除标准患者的临床资料。一般资料包括患者年龄、性别、入院时收缩压(systolic pressure, SBP)、舒张压(diastolic pressure, DBP)、心率、呼吸,评估入院时意识状态(清醒、嗜睡、昏睡、昏迷),既往史(高血压、心脑血管病史、糖尿病),咬伤部位(左右侧、上下肢),肿胀程度(1级为肢体局部肿胀、不超过邻近关节,2级为肢体肿胀程度超过邻近1个关节,3级为肿胀程度超过2个关节及以上),咬伤至注射抗蝮蛇毒血清时间(h)。首次抽血化验检验指标包括:中性粒细胞和淋巴细胞比值(ratio of neutrophil-lymphocyte, NLR)、血小板(platelet, PLT)、纤维蛋白原时间(Fib)、活化部分凝血活酶时间(activated partial thromboplastin, APTT)、磷酸肌酸激酶与乳酸脱氢酶比值(CK/LDH)、丙氨酸氨基转移酶与天门冬氨酸氨基转移酶比值(AST/ALT)、肌酐(creatinine, Cr)、电解质钾钠氯钙。结局事件定义为符合纳排标准的蝮蛇咬伤患者在入院48 h内接受了CRRT治疗。
1.4 统计学方法使用SPSS 26.0和R 4.42软件进行数据分析及预测模型构建。对计量资料进行正态分布检验,服从正态分布的数据用均数±标准差(x±s)表示,两组间比较采用独立样本t检验;不符合正态分布的数据用中位数和四分位数[M(Q1, Q3)]表示,两组间比较采用Mann-Whitney U检验;计数资料用频数(%)表示,两组间比较采用卡方检验。使用最小绝对值收敛和选择算子算法(least absolute shrinkage and selection operator, LASSO)回归筛选变量因素,LASSO回归采用glmnet包, 多因素Logistic回归采用glm包,预测模型列线图绘制采用rms包;绘制受试者工作特征(receiver operating characteristic, ROC)曲线采用pROC包,利用曲线下面积(area under the curve, AUC)分析预测模型的区分度;校准度采用rms包,HL检验采用ResourceSelection包。绘制决策曲线分析(decision curve analysis, DCA),采用dcurves包来评估模型的临床实用性。以P < 0.05表示差异有统计学意义。
2 结果 2.1 训练集和验证集患者基线资料比较本研究共纳入918例蝮蛇咬伤患者,其中男性546例(59%),CRRT组238例(26%)。根据时间序列划分为训练集(n=642)和验证集(n=276),病例筛选流程见图 1。将数值变量年龄、心率、咬伤至抗蛇毒血清注射时间、NLR值、CK/LDH值、AST/ALT值、Cr、钾、APTT转化为分类变量,对训练集和验证集的人口学和临床基线资料进行统计学对比,训练集和验证集的各项指标均差异无统计学意义(P > 0.05),具有可比性,见表 1。
|
| 图 1 病例筛选流程图 Fig 1 Flowchart of screening |
|
|
| 变量 | 训练集(n = 642) | 验证集(n = 276) | 统计值 | P值 |
| 分组b | 3.231 | 0.072 | ||
| 非CRRT组 | 487 (76) | 218(79) | ||
| CRRT组 | 155 (24) | 58 (21) | ||
| 年龄b | 1.480 | 0.592 | ||
| <65岁 | 433 (67) | 186 (67) | ||
| ≥65岁 | 209 (33) | 90 (33) | ||
| 性别b | 0.953 | 0.329 | ||
| 男 | 389 (61) | 157 (57) | ||
| 女 | 253 (39) | 119 (43) | ||
| 收缩压(mmHg)a | 137 (128, 146.75) | 137 (127, 147) | -1.541 | 0.869 |
| 舒张压(mmHg)a | 86 (79, 93) | 85 (78, 92) | -11.53 | 0.260 |
| 呼吸(次/min)a | 19 (18, 22) | 20 (18, 22) | -1.631 | 0.797 |
| 心率(次/min)b | 0.24 | 0.624 | ||
| <89 | 315 (49) | 141 (51) | ||
| ≥89 | 327 (51) | 135 (49) | ||
| 意识状态b | 0.593 | 0.898 | ||
| 清醒 | 449 (70) | 186 (67) | ||
| 嗜睡 | 143 (22) | 67 (24) | ||
| 昏睡 | 22 (3) | 10 (4) | ||
| 昏迷 | 28 (4) | 13 (5) | ||
| 高血压b | 1.717 | 0.190 | ||
| 无 | 369 (57) | 145 (53) | ||
| 有 | 273 (43) | 131 (47) | ||
| 心脑血管病b | 1.334 | 0.248 | ||
| 无 | 351 (55) | 163 (59) | ||
| 有 | 291 (45) | 113 (41) | ||
| 糖尿病b | 0.590 | 0.809 | ||
| 无 | 458 (71) | 194 (70) | ||
| 有 | 184 (29) | 82 (30) | ||
| 咬伤部位b | 0.200 | 0.888 | ||
| 左侧 | 258 (40) | 113 (41) | ||
| 右侧 | 384 (60) | 163 (59) | ||
| 咬伤肢体b | 0.200 | 0.966 | ||
| 上肢 | 184 (29) | 78 (28) | ||
| 下肢 | 458 (71) | 198 (72) | ||
| 肿胀程度b | 5.898 | 0.052 | ||
| 1级 | 318 (50) | 125 (45) | ||
| 2级 | 194 (30) | 75 (27) | ||
| 3级 | 130 (20) | 76 (28) | ||
| 咬伤至抗蛇毒血清注射时间b | 3.764 | 0.152 | ||
| <24 h | 389 (61) | 161 (58) | ||
| 24~48 h | 170 (26) | 88 (32) | ||
| >48 h | 83 (13) | 27 (10) | ||
| NLR值b | 0.424 | 0.809 | ||
| <10 | 420 (65) | 186 (67) | ||
| 10~15 | 149 (23) | 62 (22) | ||
| >15 | 73 (11) | 28 (10) | ||
| CK/LDH值b | 0.716 | 0.699 | ||
| <1.5 | 261 (41) | 106 (38) | ||
| 1.5~3.5 | 189 (29) | 80 (29) | ||
| >3.5 | 192 (30) | 90 (33) | ||
| APTT(s)b | 1.166 | 0.280 | ||
| <29.5 s | 329 (51) | 130 (47) | ||
| ≥29.5 s | 313 (49) | 146 (53) | ||
| 肌酐(μmol/L) b | 1.754 | 0.185 | ||
| <68 | 330 (51) | 128 (46) | ||
| >68 | 312 (49) | 148 (54) | ||
| 钾(mmol/L) b | 4.357 | 0.037 | ||
| <4 | 336 (52) | 123 (45) | ||
| ≥4 | 306 (48) | 153 (55) | ||
| AST/AL值b | 3.290 | 0.220 | ||
| <1.75 | 218 (34) | 84 (30) | ||
| 1.75~3 | 222 (35) | 89 (32) | ||
| >3 | 202 (31) | 103 (37) | ||
| PLT(×109/L)a | 144 (120.00, 193.75) | 143.5 (117.00, 185.25) | -11.37 | 0.321 |
| FIB(g/L)a | 3.6 (3.12, 4.17) | 3.66 (3.12, 4.16) | -1.423 | 0.964 |
| 钠(mmol/L) a | 140.75 (138.83, 142.88) | 140.8 (138.98, 143.10) | -9.770 | 0.544 |
| 氯(mmol/L) a | 104.20 (101.53, 106.50) | 103.95 (101.60, 106.53) | -1.612 | 0.814 |
| 钙(mmol/L) a | 2.20 (2.06, 2.29) | 2.20 (2.07, 2.31) | -9.852 | 0.600 |
| 注:NLR值为中性粒细胞和淋巴细胞比值,CK/LDH值为磷酸肌酸激酶与乳酸脱氢酶比值,APTT为活化部分凝血活酶时间,AST/AL值为丙氨酸氨基转移酶与天门冬氨酸氨基转移酶比值,PLT为血小板计数,FIB为纤维蛋白原时间;a为M(Q1, Q3),b为例数(%) | ||||
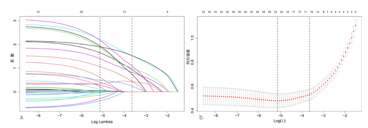
LASSO作为一种强大的特征选择和回归分析工具,具有自动特征选择、降低模型复杂度、有效预防过拟合及解决多重共线性等显著优势[16]。如图 2所示,本研究使用LASSO回归对训练集中的所有变量进行筛选,并使用10倍交叉验证来选择λ。若以λ.min作为最优λ值(λ=0.0086),最终模型中会包含20个变量,使得模型过于复杂,可能存在过拟合的风险。而在1个方差范围内选择λ.1se为最优λ值(λ=0.0264),模型中则包含10个变量,降低模型复杂度的同时又具有较好的预测性能。因此,最终选择λ.1se作为本研究中的最优λ值。LASSO回归纳入的10个预测变量有:意识状态(嗜睡、昏睡、昏迷)、肿胀程度3级、NLR值(10~15、> 15)、AST/ALT值(> 3)、钾(≥4mmol/L)、Cr(≥68 μmol/L)、CK/LDH值(> 3.5)。
|
| 注:a为20个变量的系数曲线,b为筛选最优λ过程 图 2 使用LASSO回归模型筛选预测变量 Fig 2 Selection of predictions of prostate biopsy using the LASSO binary logistic regression model |
|
|
以入院48 h内是否行CRRT治疗为因变量,赋值为CRRT组=1,非CRRT组=0,将LASSO回归筛选出的10个预测变量作为自变量进行多因素Logistic回归分析(赋值见表 2)。结果显示嗜睡(OR=8.258,95%CI: 3.921~17.395),昏睡(OR=22.510,95%CI: 5.510~91.962),昏迷(OR=7.517,95%CI: 2.332~24.227),NLR值为10~15(OR=6.999,95%CI: 3.392~14.441),NLR值> 15(OR=4.037,95%CI: 1.493~10.919),AST/ALT值> 3(OR=11.490,95%CI: 4.567~28.904),Cr≥68 μmol/L(OR=3.898,95%CI: 1.779~8.542),钾≥4 mmol/L(OR=7.665,95%CI: 3.406~17.249)是蝮蛇咬伤患者入院48 h内行CRRT治疗的独立预测因子(见表 3)。尽管在多因素Logistic回归分析中肿胀程度和CK/LDH值未达显著,但笔者基于临床重要性和模型稳定性,仍纳入这两项指标,构建预测模型列线图(见图 3)。通过将每一个预测指标对应的评分相加算出总的得分,对应到“总分”轴上,从最后一行读取相应概率即可得到蝮蛇咬伤患者入院48 h内行CRRT治疗的预测概率。
| 变量 | 赋值 |
| 意识状态 | 清醒=1,嗜睡=2,昏睡=3,昏迷=4 |
| 肿胀程度 | 1级=1,2级=2,3级=3 |
| NLR值 | < 10=1,10~15=2,> 15=3 |
| CK/LDH值 | < 1.5=1,1.5~3.5=2,> 3.5=3 |
| AST/ALT值 | < 1.75=1,1.75~3=2,> 3=3 |
| 肌酐 | < 68 μmol/L=1,≥68 μmol/L=2 |
| 钾 | < 4.0 mmol/L=1,≥4.0 mmol/L=2 |
| 预测变量 | β | SE | Wald χ2 | P值 | OR(95%CI) |
| 意识状态 | |||||
| 嗜睡 | 2.111 | 0.380 | 5.554 | < 0.001 | 8.258 (3.921~17.395) |
| 昏睡 | 3.114 | 0.718 | 4.337 | < 0.001 | 22.510 (5.510~91.962) |
| 昏迷 | 2.017 | 0.597 | 3.378 | < 0.001 | 7.517 (2.332~24.227) |
| 肿胀程度 | |||||
| 2级 | 0.067 | 0.408 | 0.164 | 0.870 | 1.069 (0.481~2.378) |
| 3级 | 0.687 | 0.402 | 1.711 | 0.087 | 1.989 (0.905~4.372) |
| NLR值 | |||||
| 10~15 | 1.946 | 0.370 | 5.265 | < 0.001 | 6.999 (3.392~14.441) |
| >15 | 1.396 | 0.508 | 2.749 | < 0.01 | 4.037 (1.493~10.919) |
| CK/LDH值 | |||||
| 1.5~3.5 | 0.319 | 0.410 | 0.776 | 0.438 | 1.375 (0.615~3.074) |
| >3.5 | 0.559 | 0.426 | 1.310 | 0.190 | 1.748 (0.758~4.031) |
| AST/ALT值 | |||||
| 1.75~3 | 0.914 | 0.481 | 1.901 | 0.057 | 2.494 (0.972~6.397) |
| >3 | 2.441 | 0.471 | 5.187 | < 0.001 | 11.490 (4.567~28.904) |
| Cr≥68μmol/L | 1.360 | 0.400 | 3.399 | < 0.001 | 3.898 (1.779~8.542) |
| 钾≥4 mmol/L | 2.037 | 0.414 | 4.922 | < 0.001 | 7.665 (3.406~17.249) |
|
| 图 3 蝮蛇咬伤患者行CRRT治疗预测模型的列线图 Fig 3 Nomogram of the CRRT Prediction Model for Patients with Gloydius Bites |
|
|
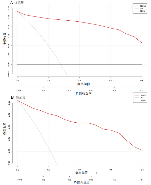
使用训练集和验证集的数据对该预测模型进行验证和评价。ROC曲线用于评估模型的区分度,结果显示,训练集的AUC为0.961(95%CI: 0.946~0.976),最佳阈值为0.242,敏感度89.5%,特异度93.9%(图 4A);验证集的AUC为0.954(95%CI: 0.931~0.977)(图 4B),表明该模型区分性能佳,能很好地预警蝮蛇咬伤患者48 h内需要行CRRT治疗。拟合优度检验用于评估该模型的拟合程度,结果显示训练集P=0.855,验证集P=0.105,表明该模型拟合良好。校准曲线用于评估模型拟合程度和预测精度,结果显示训练集与验证集中的校准-偏差曲线与实际曲线拟合良好,与理想曲线相差较小(图 5)。预测模型在训练集和验证集的决策曲线分析中显示(图 6):当阈概率在1%至90%的范围内,患者的净获益比两条极端曲线都高,证明了模型良好的泛化能力和稳定的临床实用价值。
|
| 图 4 蝮蛇咬伤患者行CRRT治疗预测模型的ROC曲线 Fig 4 ROC curve of the nomogram for predicting CRRT Requirement in Patients with Gloydius Bites |
|
|
|
| 图 5 CRRT治疗预测模型的校准曲线 Fig 5 Calibration curve of the nomogran for predicting CRRT Requirement in Patients with Gloydius Bites |
|
|
|
| 图 6 蝮蛇咬伤患者行CRRT治疗预测模型的DCA Fig 6 Decision curve analysis of nomogram for predicting CRRT Requirement in Patients with Gloydius Bites |
|
|
蝮蛇是常见咬伤毒蛇之一,咬伤后病情进展快,可造成呼吸困难、肢体肿胀与血流不止、酱油尿、少尿无尿甚至急性肾损伤,严重者危及生命[17]。早期足量注射抗蛇毒血清能够减少严重并发症,然而我国蛇伤患者存在着较长时间的院前延误,仅37%患者能在2 h内就诊,病情延误导致全身中毒症状加重甚至出现MODS,CRRT是救治严重AKI、MODS的重要手段[4, 18]。印度报道了当地蛇毒致AKI发生率为8%~60%,其中15%~92%需要进行CRRT治疗,总病死率高达45%[12]。过早或过度使用CRRT会增加医疗负担和风险,故本研究构建并验证了一个包含七个变量的预测模型,用于预测蝮蛇咬伤患者入院48 h内接受CRRT治疗的概率。
意识障碍(如嗜睡、昏迷)是严重神经毒性、全身炎症反应综合征(SIRS)、脓毒血症、休克、MODS等重要表现[19]。蝮蛇虽是混合蛇毒,但临床上蝮蛇咬伤患者出现意识障碍往往是高龄、基础疾病较多、有效治疗延误等原因导致SIRS、脓毒血症和AKI甚至MODS发生,意识障碍往往预示着预后不佳,需要CRRT治疗的可能性更高,这与我们的研究结果一致。蛇毒进入人体内首先通过淋巴管传播,毒液中的PLA2、TFX、SVMPs等成分通过水解细胞磷脂膜、增加血管通透性、肌纤维受缺血缺氧影响导致肌肉水肿和肌间隔压力增加而引起肢体肿胀[8],再加上咬伤后的活动和不恰当处置,加速了毒素的吸收和向心性流动,逐渐向近端肿胀,因此肢体肿胀程度是预测全身中毒严重程度和并发症(如筋膜室综合征、AKI)的重要指标[17]。NLR作为一种新型的非特异性炎症指标,相较于单一的白细胞总数、中性粒细胞或淋巴细胞计数,对炎症反应有较好的预测价值[20]。蝮蛇咬伤后强烈的炎症反应是导致内皮损伤、微循环障碍、毛细血管渗漏、凝血异常和最终器官损伤(包括AKI)的核心机制。有文献报道院前救治的延误及错误的急救方法能由局部的炎症反应引起SIRS,导致外周血NLR升高,小剂量糖皮质激素的使用能减轻蝮蛇咬伤引起的炎症反应,保护器官[21]。AST/ALT比值主要是反映肝脏损伤病因、严重程度,在肝硬化分期及治疗随访中具有独特优势[22]。Nishino等[23]研究发现ASL/ALT比值与脓毒症患者30 d病死率显著相关,并且发现AKI患者接受CRRT治疗3 d后出现AST/ALT比值升高与90 d病死率独立相关。蝮蛇蛇毒中的PLA2、TFX、SVMPs造成的SIRS和血流动力学不稳定导致肝脏灌注不足,肝脏线粒体损伤使AST释放更为显著,造成AST/ALT比值升高。国内也有学者发现毒蛇咬伤后肝功能异常是AKI发生的独立危险因素[24]。提示肝肾功能之间可能存在协同损伤机制:一方面,蛇毒诱导的横纹肌溶解释放大量肌红蛋白,经肾小球滤过后在肾小管内形成管型,直接损伤肾小管上皮细胞;另一方面,肝脏作为机体代谢和解毒中心,其功能受损会加剧毒素蓄积、炎症介质清除障碍和凝血功能紊乱,形成肝-肾恶性循环。肝肾功能协同损伤往往标志着疾病已进展至MODS阶段,此时单纯依赖抗蛇毒血清已难以逆转器官损伤,需要CRRT清除炎症介质、稳定内环境、为器官修复创造条件。因此,AST/ALT比值升高不仅是肝损伤的标志,更反映了全身性器官功能衰竭的严重程度,是启动CRRT治疗的重要预警指标。本研究中发现结果与之一致:即AST/ALT比值能够早期识别蛇伤高危患者,预警及时开始CRRT治疗。高钾血症是严重蛇毒中毒(尤其是导致大量细胞溶解如横纹肌溶解、溶血)和AKI的常见且紧急的并发症。严重高钾血症通常也是肾功能严重受损的标志,并且也是启动CRRT治疗的适应证之一。Cr是直接反映肾功能的核心指标,蛇咬伤患者中Cr值≥3倍基线和尿量减少要考虑到CRRT治疗[25]。然而与大多数其他原因导致的AKI一样,临床上用Cr值来诊断蛇毒致AKI是非特异性的和时间上延后的,且Cr的测量数值还受到非肾脏因素的影响,这些因素将导致CRRT启动错过最佳时机[26-27]。因此Cr值虽能预测AKI和需要CRRT治疗,但在早期预警方面存在滞后性,需要联合其他指标来综合判断CRRT治疗时机。严重的蝮蛇咬伤可同时出现横纹肌溶解、溶血及多个靶器官损害,LDH升高反应了多个组织和器官的损害,CK值升高则更特异性地倾向横纹肌损伤。CK/LDH比值可能有助于区分以肌肉损伤为主(比值高)还是合并其他更广泛的组织损伤(比值相对低)[18]。较高的比值表明患者横纹肌溶解更加严重,大量肌红蛋白在肾小管聚集造成的直接肾毒性,需要CRRT清除肌红蛋白、稳定内环境[24]。尽管直接报道CK/LDH比值在蝮蛇咬伤中应用的研究有限,但本研究通过LASSO回归筛选出的这一预测因子表现良好,提示该预测因子可能存在重要的研究价值。
本研究基于以上7个危险因素构建了蝮蛇咬伤患者入院48 h内需要CRRT治疗的预测模型。模型验证主要从区分度、校准度、可推广性三方面进行。区分度主要是通过计算ROC曲线下面积来实现,本次研究训练集及验证集AUC分别为0.961和0.954,说明本模型具有良好的区分度。Hosmer-Lemeshow拟合优度检验及校准曲线来考察模型的校准度,本研究模型训练集及验证集的拟合优度分别为(χ2=4.02,P=0.855)、(χ2=19.968,P=0.105),校准指标显示模型校准良好,预测概率与实际概率高度一致。决策曲线分析可以比较无预测净收益与有预测净收益之间的关系,本研究的临床决策曲线分析表明开发的预测模型在合理的决策阈值范围内能够提供良好的临床净获益,具备投入临床应用的潜力。
本文存在着以下局限性:(1)本项目为单中心回顾性研究,数据跨越时间长达10年,CRRT启动指征和时机可能存在变化,存在一定异质性,可能对模型的稳定性造成潜在影响。未来可通过设计多中心的前瞻性研究来进一步检验模型稳定性;(2)本研究中意识状态和肿胀程度作为有序分类变量,我们采用哑变量编码纳入模型,这可能产生偏倚。但我们将意识状态和肿胀程度作为连续变量重新拟合Logistic多因素回归,发现风险递增趋势与原模型一致,提示原模型的哑变量编码稳健可靠;(3)关于变量选择,本文依据医疗机构的实际情况纳入变量,而实际上用于预测CRRT的很多其他变量如肌红蛋白、尿量测定等变量因回顾性分析研究纳入困难而舍弃,其他研究单位可在未来前瞻性研究中考虑纳入这些变量,以提高预测模型性能。
综上所述,本研究构建并验证了一个包含7个易获取的早期指标的预测模型,预警蝮蛇咬伤患者入院48 h内行CRRT治疗的概率。该模型具有较好的区分度、校准度和临床实用性,为蛇伤高发区域医务人员提供一个有价值的预警模型,有助于实现CRRT的精准、及时干预,最终可能改善预后。未来可进行区域内多中心、前瞻性的研究以进一步验证和推广该预测模型的应用。
利益冲突 所有作者声明无利益冲突
作者贡献声明 李稳:负责临床数据整理、统计学分析、撰写论文初稿;周权、亢庆军和黄河源:负责临床数据收集;高小兵:负责临床资料质量把控;唐忠志:负责文章审校,方庆:负责本文研究设计、文章修改
| [1] | Warrell DA, Williams DJ. Clinical aspects of snakebite envenoming and its treatment in low-resource settings[J]. Lancet, 2023, 401(10385): 1382-1398. DOI:10.1016/S0140-6736(23)00002-8 |
| [2] | Lancet T. Snakebite: emerging from the shadows of neglect[J]. Lancet, 2019, 393(10187): 2175. DOI:10.1016/S0140-6736(19)31232-2 |
| [3] | 颜时姣, 胡燕兰, 王选岩, 等. 中国蛇伤诊疗现状与展望[J]. 中华急诊医学杂志, 2024, 33(3): 281-285. DOI:10.3760/cma.j.issn.1671-0282.2024.03.003 |
| [4] | 中华医学会急诊医学分会, 国家急诊质控中心, 中国医师协会急诊医师分会, 等. 中国蛇伤救治指南[J]. 中华急诊医学杂志, 2024, 33(7): 891-906. DOI:10.3760/cma.j.issn.1671-0282.2024.07.005 |
| [5] | 李稳, 方庆, 李兴华, 等. 湖北地区毒蛇咬伤流行病学调查及随访分析[J]. 临床急诊杂志, 2023, 24(3): 131-136. DOI:10.13201/j.issn.1009-5918.2023.03.005 |
| [6] | Paolino G, Di Nicola MR, Pontara A, et al. Vipera snakebite in Europe: a systematic review of a neglected disease[J]. J Eur Acad Dermatol Venereol, 2020, 34(10): 2247-2260. DOI:10.1111/jdv.16722 |
| [7] | Liblik K, Byun J, Saldarriaga C, et al. Snakebite envenomation and heart: systematic review[J]. Curr Probl Cardiol, 2022, 47(9): 100861. DOI:10.1016/j.cpcardiol.2021.100861 |
| [8] | Gutiérrez JM, Calvete JJ, Habib AG, et al. Snakebite envenoming[J]. Nat Rev Dis Primers, 2017, 3: 17063. DOI:10.1038/nrdp.2017.63 |
| [9] | Wang JL. Antivenom treatment for snakebite envenoming[J]. Nat Rev Dis Primers, 2024, 10: 59. DOI:10.1038/s41572-024-00543-9 |
| [10] | Liu SY, Xu SY, Yin L, et al. Management of regional citrate anticoagulation for continuous renal replacement therapy: guideline recommendations from Chinese emergency medical doctor consensus[J]. Mil Med Res, 2023, 10(1): 23. DOI:10.1186/s40779-023-00457-9 |
| [11] | Tandukar S, Palevsky PM. Continuous renal replacement therapy: who, when, why, and how[J]. Chest, 2019, 155(3): 626-638. DOI:10.1016/j.chest.2018.09.004 |
| [12] | Sarkar S, Sinha R, Chaudhury AR, et al. Snake bite associated with acute kidney injury[J]. Pediatr Nephrol, 2021, 36(12): 3829-3840. DOI:10.1007/s00467-020-04911-x |
| [13] | Ralph R, Faiz MA, Sharma SK, et al. Managing snakebite[J]. Bmj, 2022, 376: e057926. DOI:10.1136/bmj-2020-057926 |
| [14] | 倪德芳, 宾文凯, 陈姝漫, 等. 蛇毒致急性肾损伤研究进展[J]. 蛇志, 2022, 34(4) 462-465, 470. DOI:10.3969/j.issn.1001-5639.2022.04.005 |
| [15] | 莫航沣, 陈亚萍, 韩慧, 等. 临床预测模型研究方法与步骤[J]. 中国循证医学杂志, 2024, 24(2): 228-236. DOI:10.7507/1672-2531.202308135 |
| [16] | Zhu SQ, Liao XH, Jiang WW, et al. Development and validation of a nomogram model for predicting clinical pregnancy in endometriosis patients undergoing fresh embryo transfer[J]. BMC Pregnancy Childbirth, 2023, 23(1): 764. DOI:10.1186/s12884-023-06082-7 |
| [17] | Basnyat B, Shilpakar O. Snakebite envenoming: a hidden health crisis[J]. Lancet Glob Health, 2022, 10(3): e311-e312. DOI:10.1016/S2214-109X(22)00029-8 |
| [18] | Seifert SA, Armitage JO, Sanchez EE. Snake envenomation[J]. N Engl J Med, 2022, 386(1): 68-78. DOI:10.1056/nejmra2105228 |
| [19] | 肖海玉, 朱红宝, 徐腾达, 等. 急性患者意识状态改变临床特征分析[J]. 中华急诊医学杂志, 2013, 22(2): 169-175. DOI:10.3760/cma.j.issn.1671-0282.2013.02.013 |
| [20] | Drăgoescu AN, Pădureanu V, Stănculescu AD, et al. Neutrophil to lymphocyte ratio (NLR)-a useful tool for the prognosis of sepsis in the ICU[J]. Biomedicines, 2021, 10(1): 75. DOI:10.3390/biomedicines10010075 |
| [21] | 蒋华晓, 宾文凯, 吴小林, 等. 蝮蛇咬伤患者外周血SOD、MDA、NLR的变化及临床价值[J]. 中华急诊医学杂志, 2020, 29(12): 1630-1632. DOI:10.3760/cma.j.issn.1671-0282.2020.12.024 |
| [22] | Moosavy SH, Eftekhar E, Davoodian P, et al. AST/ALT ratio, APRI, and FIB-4 compared to FibroScan for the assessment of liver fibrosis in patients with chronic hepatitis B in Bandar Abbas, Hormozgan, Iran[J]. BMC Gastroenterol, 2023, 23(1): 145. DOI:10.1186/s12876-023-02780-w |
| [23] | Nishino T, Kubota Y, Kashiwagi T, et al. Hepatic function markers as prognostic factors in patients with acute kidney injury undergoing continuous renal replacement therapy[J]. Ren Fail, 2024, 46(1): 2352127. DOI:10.1080/0886022X.2024.2352127 |
| [24] | 邓孝露, 陈小雄, 罗丽, 等. 蛇咬伤致急性肾损伤危险因素分析[J]. 临床急诊杂志, 2024, 25(8): 428-432. DOI:10.13201/j.issn.1009-5918.2024.08.006 |
| [25] | 中国蛇伤救治专家共识专家组. 2018年中国蛇伤救治专家共识[J]. 中华急诊医学杂志, 2018, 27(12): 1315-1322. DOI:10.3760/cma.j.issn.1671-0282.2018.12.002 |
| [26] | Albuquerque P, Meneses G. Toxin-related acute kidney injury[J]. Contrib Nephrol, 2021, 199: 131-142. DOI:10.1159/000517699 |
| [27] | Albuquerque PLMM, Jacinto CN, Silva Junior GB, et al. Acute kidney injury caused by Crotalus and Bothrops snake venom: a review of epidemiology, clinical manifestations and treatment[J]. Rev Inst Med Trop Sao Paulo, 2013, 55(5): 295-301. DOI:10.1590/S0036-46652013000500001 |
2026, Vol. 35



